小6 理科 発見!発信!生きるためのつながり 生物どうしのつながり授業案横浜市立東汲沢小学校 石﨑 涼也<問題のプリントアウトサービスもしております(無料)>ホームページ → https//19chtv/ <授業をしているのはこんな人です>Twitter→ https//twitter理科1年 生物 残り時間が0になると、自動的に採点します。 時間内に終了する場合は、一番下の「採点する」のボタンを
生物属于文科还是理科 生物学教育属于理工类
理科 生物 中3
理科 生物 中3-Amazonで旺文社の21 22年受験用 全国高校入試問題正解 分野別過去問 652題 理科 化学・物理・生物・地学。アマゾンならポイント還元本が多数。旺文社作品ほか、お急ぎ便対象商品は当日お届けも可能。また21 22年受験用 全国高校入試問題正解 分野別過去問 652題 理科 化学・物理・生物The latest tweets from @nanzan_seibutu



中学2年生 理科 生物と細胞 練習問題プリント 無料ダウンロード 印刷 ちびむすドリル 中学生
生物が得点の切り札に!再現性と汎用性を重視した、自力で解けるようになるための基礎基本徹底授業 講師 田中龍之介 種別 ベーシック 公開開始 毎週水曜日・土曜日00 授業は公開時間割に沿って順番に公開します。理科問題 理科化学反応 理科原子と分子 理科イオン 理科フレミングの法則 理科元素 理科力と圧力 理科大気 理科生物 理科電力 理科電流 社会問題 社会世界史・日本史 テスト対策; 「中2理科 生物です(*´ω`*)ゞ セキツイ動物、無セキツイ動物をまとめてあります‼︎ お役に立てたら嬉しいですっ」, キーワード 理科,セキツイ動物,無セキツイ動物
小学校 理科 3年 豆電球にあかりをつけよう / 小学校 理科 5年 台風の動きと天気の変化 / 小学校 理科 5年 ふりこのきまり / 中学校 理科 3年 環境 自然と人間 / 高校 理科 生物 遺伝子検査を利用する? / 高校 理科 化学 コロイド溶液は地球環境を救う!理科 生物基礎 生物量は,一定面積内に存在する生物体の総量で,「生物量=ある生物の1個体の重量×その個体数」を計算して求めます。理科(りか、英 science )は、学校教育(小学校・中学校・高等学校・中等教育学校・特別支援学校・義務教育学校)における教科の一つである。 ただし、小学校の第一学年および第二学年では社会とともに廃止され、生活科に統合されたという背景より、教科としては存在しない。
中学校理科(生物)における探究活動の充実に向けて ──「生命の連続性」を例に── Enhancement of Inquiry Activities in Lower Secondary School Science (Biology) The Case of "Continuity of Life" 岩間淳子1・松原静郎* 1 青山学院大学教育人間科学部 * 桐蔭横浜大学名誉教授中学理科 Tweet Pocket 各単元のページでは以下のルールに基づいて記事を書いています。 ご注意ください。 赤字 は入試やテストに出てくる頻出語句や公式や重要な現象 (基本的にこれを覚えればOK) 青字 は難関校の入試で問われるような語句 (本気で頑張る理科生高中教育 编辑 语音 内陆大部分省市的 高中教育 中,理科生以 语文 、 数学 、 英语 和 理科综合 ( 物理 、 化学 、 生物 )为高考考查科目, 文科综合 (历史、政治、地理)仅作为高中毕业考试科目,不纳入高考。 仅沿海少部分城市中实行文理综合



高中生物必修1分子与细胞理科 孔夫子旧书网



comic study マンガでわかる中学理科 生物 地学 学研出版サイト
問1 (1) 砂糖を含んだ寒天溶液をスライドガラスに1滴落とし,図1のようにホウセンカの花粉を散布した。 図2は,10分後,顕微鏡で観察しスケッチしたものである。 花粉を散布するところに,砂糖を含んだ寒天溶液を用いたのは, 表1 中学校2年理科教科書における生物進化の定義 啓林館 (塚田ら,16b) 生物が長い時間の間にしだいに変化し, 新しい生物が生じること。 大日本図書 (有馬ら,16) 生物が長い時間をかけて変化すること。 東京書籍 (岡村ら,16)高校 理科(生物) 鮮魚店や鮮魚コーナーで入手できる教材アジ ~セキツイ動物の体のつくりを調べよう~ 学習のテーマ:体のつくり、組織、器官、 「生物学の目で食品をみる」



美国高中主流理科教材 科学发现者生物 上 中 下册 第二版 美 奥尔顿 比格斯 等 摘要书评试读 京东图书



高考复习 生物是80 理科生都不想学的科目 学霸是怎么学好的 知乎
地球にいる生物の種類は、名前の付けられている種が175万種ほどである。 その全ての生物は 細胞 (さいぼう)から成り立っており、 細胞は生物の機能上・構造上の基本単位である。 例えばヒトの体は0種類以上60兆個の細胞からできているといわれている。在 漢語 或 漢字文化圈 語境中, 理科 是指 數學 、 物理 、 化學 、 生物 、 地球科學 等與 形式科學 ( 數理邏輯 )及 自然科學 相關 學科 的統稱,有別於 工科 、 技術 。生物基礎 eテレ 毎週 火曜日 午後2:40〜3:00 ※この番組は、前年度の再放送です。



中学2年生 理科 生物と細胞 練習問題プリント 無料ダウンロード 印刷 ちびむすドリル 中学生



ふしぎな動物たち ポプラ社学習文庫 理科 生物と環境 10 Amazon Com Books
遺伝子 生物 小ネタ こんにちは! 理科教師のなおです! 今日は先週NHKが報道した琵琶湖のブルーギル根絶計画についてお話しをしたいと思います。 日本の多くの自然で問題となっている外来種問題。 その1つとして挙げられるのがブルーギルの問題です 学習指導要領、中学校理科、移行措置、生物分野 ジョリ校長 年6月3日 / 年6月7日 生物の外見的な分類は、植物・動物ともに1年生へこのページの最終更新日時は 21年4月11日 (日) 1218 です。 テキストはクリエイティブ・コモンズ 表示継承ライセンスのもとで利用できます。 追加の条件が適用される場合があります。



二手徵求好處多 理科生必備 生物化學基礎讀物 二手書交易資訊 Taaze 讀冊生活



理科編 環境編 生物と環境 生物どうしの食べる 食べられるのつながりを知ろう 中学受験 高校受験パスナビ
こんにちは!理科教師のなおです。 授業準備もだいたい1年分終わり自宅勤務が少し暇になってきました。 学生のみなさんは勉強できていますか? そして先生方は何をされていますか? 自宅学習の手伝いになればと今日から少しずつ学生向けに授業解説用の記事を書いていきたいと思います。 「生物と細胞についてまとめました!!」, 学年 中学全学年, キーワード 理科,生物と細胞生物(4) 地学基礎(2)※ 地学(4) 理科課 題研究 (1) 科学と人間生活(2)※ ②理科の基礎を付した科目については,旧課程よりも履修率が上昇の傾向。 旧課程科目(h14)→現行課程科目(h26)の順に記載。%で示す。



吉林省长春外国语学校10 11高一上学期期末理科生物试卷



小猿手册 速记高考理科知识物理化学生物年可用全国通用生物 小猿搜题 摘要书评试读 京东图书



高考复习 生物是80 理科生都不想学的科目 学霸是怎么学好的 知乎



高中理科生物复习价格 高中理科生物复习最新报价 高中理科生物复习多少钱 苏宁易购



中学理科 生物物理化学地学安卓下载 安卓版apk 免费下载



高中生物胚胎工程 腾讯视频



実践 ビジュアル教科書シリーズ 生物学 福地孝宏



小猿搜题小猿手册30天速记高中生物知识高考分考点考法理科生物核心知识大全复习热搜 摘要书评试读 京东图书



14届高三理科生物热身考试题下载 Word模板 爱问共享资料



中学2年生 理科 生物と細胞 練習問題プリント 無料ダウンロード 印刷 ちびむすドリル 中学生



高中生物知识清单必修 选修文理科生物 热品库 性价比省钱购



高考复习 生物是80 理科生都不想学的科目 学霸是怎么学好的 知乎



高中生物知识清单必修 选修文理科生物 热品库 性价比省钱购



理科 中3 13 生物の成長と細胞の変化 Youtube



生物と細胞 中学理科 2年 2分野 動物の生活と生物の変化1 Youtube



日本留学考试eju理科生物知识点



中学1年生 理科 身近な生物の種類と生活 練習問題プリント 無料ダウンロード 印刷 ちびむすドリル 中学生



中学校 理科 1年 生物の分類 身の回りの生物を紹介するデジタルパンフレットをつくろう シンキングツール 思考ツール 授業案



高考复习 生物是80 理科生都不想学的科目 学霸是怎么学好的 知乎



中学理科まとめ 1年生物 7おまけ 微小生物 塾長の講義とつぶやき



理科 中1 2 水中の小さな生物の観察 Youtube



画像をダウンロード中3 理科生物 ニスヌーピー壁紙



生物是文科还是理科 华夏文明



動物の世界 の問題のわからないを5分で解決 映像授業のtry It トライイット



生物是文科还是理科 华夏文明



悟空问答 为什么理科喜欢生物学的人看起来比喜欢其他学科的人多 2个回答



18高考生物最全知识点列表比较 理科生最爱这个 简书



21高中生物 最新版基础知识大全 理科生强烈建议打印收藏 哔哩哔哩



高中理科生物有几本书人教版生物课本目录整理 六六高考



高三理科生物笔记价格 高三理科生物笔记图片 星期三



19年高考理科综合生物第一次模拟考试下载 Word模板 爱问共享资料



中学1年生 理科 身近な生物の種類と生活 練習問題プリント 無料ダウンロード 印刷 ちびむすドリル 中学生



高考复习 生物是80 理科生都不想学的科目 学霸是怎么学好的 知乎



App Store 上的 中学理科 生物物理化学地学



中学2年生 理科 生物と細胞 練習問題プリント 無料ダウンロード 印刷 ちびむすドリル 中学生



19 年高三上学期第五次月考理科综合生物试题缺答案下载 Word模板 爱问共享资料



生物属于文科还是理科 生物学教育属于理工类



高考复习 生物是80 理科生都不想学的科目 学霸是怎么学好的 知乎



理科 醫科套書 共六冊 物理學 化學 生物學 生理學 生化學 醫療 城邦讀書花園網路書店



19 年高考模拟训练 理科综合试卷一生物试题含答案下载 Word模板 爱问共享资料



中学3年理科 生物の細胞と生殖 細胞と生物の成長 クイズ1 あんのん塾



中学2年生 理科 生物と細胞 練習問題プリント 無料ダウンロード 印刷 ちびむすドリル 中学生



生物学属于文科还是理科 高三网



给生物切片写 情书 6名理科女生的别样浪漫 腾讯新闻



Bvipa2asnimy3m



中学理科 生物と細胞 基礎 教科の学習



美国高中主流理科教材 科学发现者 生物生命的动力 上中下 奥尔顿 比格斯 Alton Biggs 瘳苏梅 Amazon Com Books



中小学理科教材难度国际比较研究 高中生物卷 中小学理科教材难度国际比较研究丛书 Amazon Com Books



21届全国100所名校最新高考模拟示范卷21 Zx Mnj 理综 三 Y 理科综合卷 三 3答案 趣找答案



高中理科生物有几本书人教版生物课本目录整理 高三网



21高中生物 最新版基础知识大全 理科生强烈建议打印收藏 哔哩哔哩



高考复习 生物是80 理科生都不想学的科目 学霸是怎么学好的 知乎



生物属于文科还是理科 生物学教育属于理工类



生物属于文科还是理科 高中生物怎么学 30高考网



生物是理科还是文科原因是什么 高中生物



中3 理科 中3 54 生態系における生物の役割 実験編 Youtube



中2 中2理科 生物の体と細胞 中学生 理科のノート Clear



化学物理生物理科教学用具矢量图图片免费下载 Png素材 编号18midwg3o 图精灵



21高中生物 最新版基础知识大全 理科生强烈建议打印收藏 哔哩哔哩



動物の世界 の問題のわからないを5分で解決 映像授業のtry It トライイット



屏東文化城 理科生必備生物化學基礎讀物 山川喜輝 瑞昇文化 6 蝦皮購物



高考复习 生物是80 理科生都不想学的科目 学霸是怎么学好的 知乎



19年高考全国 卷理科综合生物学部分试题评析 参考网



中2理科基本問題集 単元2動物の生活と生物の進化 生物分野



高中生物知识清单必修 选修文理科生物 热品库 性价比省钱购



中2理科基本問題集 単元2動物の生活と生物の進化 生物分野



18高考生物最全知识点列表比较 理科生最爱这个 简书



高一理科生物知识竞赛试题 试卷 错题学



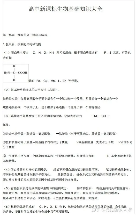
高中生物知识点总结 全附图 很重要 建议理科生收藏 知乎



21全国乙卷理科生物试卷分析



学霸笔记 高中生物知识点大总结 25张图 三年知识全搞定 理科生



高考复习 生物是80 理科生都不想学的科目 学霸是怎么学好的 知乎



爆款理科绘本 读完它 孩子学理科 早开窍



神解 一點就通 中學理科拿高分 中小學生必備 了解 關鍵知識



18 19宿州市十三所重点中学上学期期中检测高二理科生物试卷答案宿州市十三所重点中学18 19学年度第一学期期中质量检测高二理科生物 试题答案 答案圈



高考帮生物 新人首单立减十元 21年8月 淘宝海外



身近な生物の観察 の問題のわからないを5分で解決 映像授業のtry It トライイット



悟空问答 生物课在初中还是文科 在高中为什么会变成理科 2个回答



生物学属于文科还是理科生物是文科还是理科 30高考网



高考复习 生物是80 理科生都不想学的科目 学霸是怎么学好的 知乎



高一理科书推荐品牌 新人首单立减十元 21年6月 淘宝海外



高中生物 必修二课本知识系统总结 理科生一定要掌握 知乎



高中理科知识清单价格 高中理科知识清单图片 星期三



21世纪高等院校教材 国家理科基地教材结构生物学 图书 爱学术



神解 一點就通 中學理科拿高分 中小學生必備 了解 關鍵知識



中2理科基本問題集 単元2動物の生活と生物の進化 生物分野



国家理科生物学基地14年野外综合实习成果显著 北京林业大学



18 19宿州市十三所重点中学上学期期中检测高二理科生物试卷答案宿州市十三所重点中学18 19学年度第一学期期中质量检测高二理科生物 试题答案 答案圈



高三理科生物复习价格 高三理科生物复习最新报价 高三理科生物复习多少钱 苏宁易购



理科生快拿走 高考生物的85个核心考点



理科状元手写生物笔记 一共76页 比教材都全 照搬也能答满分 知乎



Updated 高校入試 中学理科 生物 物理 化学 地学 Android App Download 21


0 件のコメント:
コメントを投稿